在线投稿/查稿
    作者须知
    投稿指南
    版权协议
    稿件模板
    作者操作说明
专家审稿
    专家审稿单
主编办公
编辑办公
编务办公
    当期目录
    文章检索
    过刊浏览
    摘要点击排行
    全文下载排行
· 中国科学技术协会
· 北京市科学技术协会
· 北京京城机电控股有限责任公司
· 北京市科学技术研究院
· 北京机械工程学会
· 中国知网
· 万方数据
     动态资讯
 
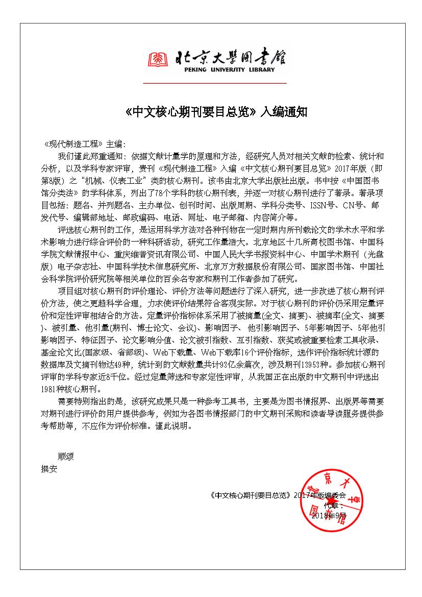
2017年版中文核心期刊收录通知

经过严格定量评价及专家定性评审,本刊再次入编最新一版(2017年版)北京大学图书馆《中文核心期刊要目总览》。


发布日期: 2018-09-07    浏览: 3416
 
版权所有 © 《现代制造工程》编辑部 
地址:北京市东城区东四块玉南街28号 邮编:100061 电话:010-67126028 电子信箱:2645173083@qq.com
本系统由北京玛格泰克科技发展有限公司设计开发 技术支持:support@magtech.com.cn